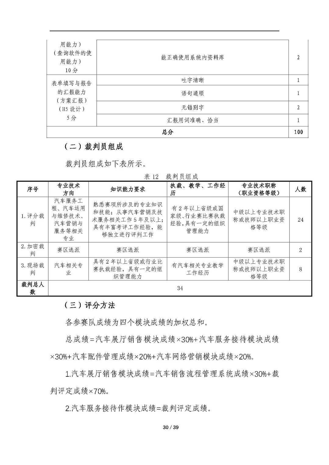
全国职业院校技能大赛

2022年全国职业院校技能大赛:汽车营销赛项规程

赛事简报

     2022年3月8日,全国职业院校技能大赛官网发布关于举办2022年全国职业院校技能大赛的预通知。

     2022年全国职业院校技能大赛拟设赛项共102项,其中第23项为【汽车营销】赛项。

2022全国职业院校技能大赛赛项规程

信息来源于:全国职业院校技能大赛官网

公司地址:北京市海淀区紫竹院路69号1层裙房120号
公司总机:010-62933246/62934916 技术服务:010-62934916(销售咨询) 010-62935416(售后服务) 010-62933246(行政咨询)
公司邮箱:wintech@auto-edu.com
工信部备案号:京ICP备09054283号-1
津公网安备 12011102001265号
版权所有:北京运华科技发展有限公司
关注运华
官方微信