解决方案
汽车营销方向
专业建设
课程建设
教学产品
实训室建设
师资培训
竞赛支持
新能源汽车技术方向
专业建设
课程建设
教学产品
实训室建设
师资培训
竞赛支持
教学产品
汽车营销教学产品
虚拟仿真类
教学辅助类
课程类
流程操作类
新能源汽车教学产品
虚拟仿真类
教学辅助类
课程类
软硬结合实训教具
竞赛天地
全国职业院校技能大赛
国际技能大赛
教师竞赛
企业职员竞赛
全国汽车流通技能竞赛
师资培养
师资培训图片集锦
师资培训
新闻动态
公司动态
汽车行业动态
职教动态
1+X动态
1+X证书
证书信息
培训平台
关于运华
运华简介
加入运华
联系我们
业务数据系统
全国汽车流通技能竞赛
查看更多
竞赛天地
全国职业院校技能大赛
国际技能大赛
教师竞赛
企业职员竞赛
全国汽车流通技能竞赛
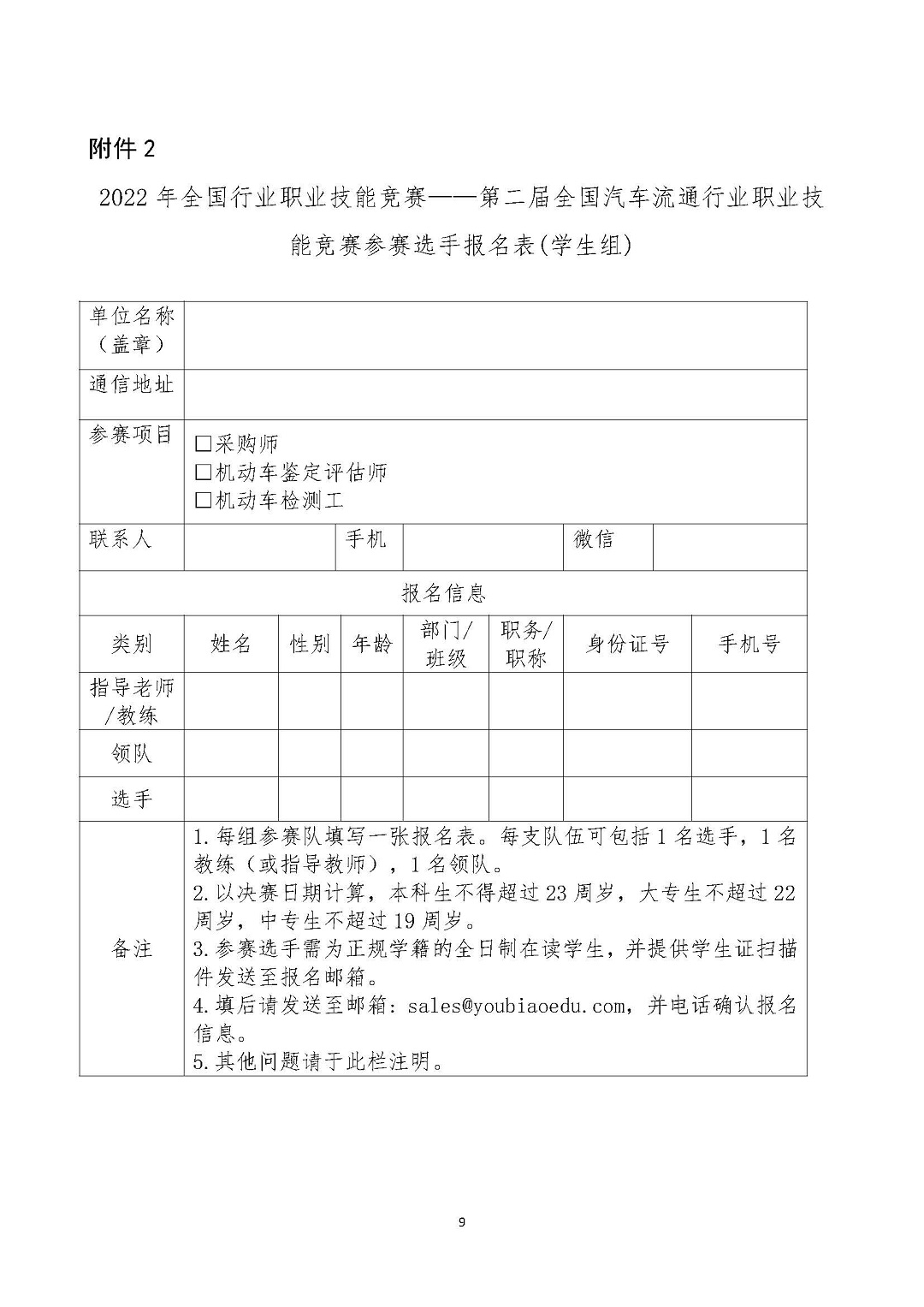
关于举办第二届全国汽车流通行业职业技能竞赛广东省选拔赛的通知